19th
计算机如何做乘法?
图一所列的竖式是人类在做乘法时使用的一个方式,其实计算机做乘法遵循的也是类似的方式。乘数上的每一位从右到左依次去乘以被乘数,所得的结果每次向左移一位,最后用加法器相加,就得到了乘法的结果。
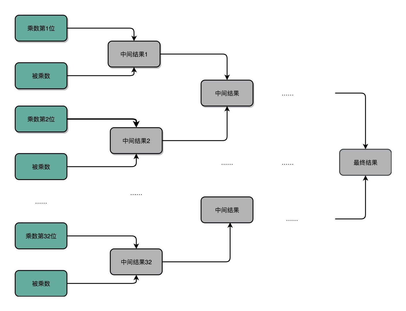
但是这样顺序执行速度很慢,时间复杂度是 O(N),N 是做乘法的数的位数。可以这样改进:将每次得到的中间结果两两相加,这样一下子就减少了一半,再次将得到的结果两两相加,又少了一半,如此反复,直到只剩下一个数,就是最终的结果了(如图二所示),时间复杂度是 O(logN)。这样做为什么可行,因为电路天然就是可以并行的,一个输入信号,可以同时传播到所有接通的线路当中。


参考资料:
Last updated